小金属涨价周期已至,重视战略矿产资源价值评估
发布时间:2025-06-26 19:33:53      来源:五矿证券

核心要点

近期小金属市场热度高企,价格中枢上行。主要原因在于战略小金属储量有限、开采难度大且供给弹性不足,同时新能源、半导体、军工等下游需求快速增长,叠加地缘政治致供应链波动及中国对钨、锑、稀土等实施出口管制,内外价差拉大,供需矛盾加剧。在资源稀缺性持续凸显、需求结构升级及政策调控下,未来小金属价格有望延续上行趋势,具备资源储量优势、技术壁垒及合规出口渠道的企业将持续受益。

2025年5月有色金属板块整体温和上涨。贵金属(黄金)及战略小金属(稀土、钨等)领涨,5月全球地缘政治局势紧张加剧,中东地区冲突持续升级,俄乌局势也出现新的波动,导致国际金融市场风险偏好下降,黄金作为传统的避险资产,价格持续走高。受资源稀缺性、政策管控以及下游新兴产业需求增长的影响,稀土、钨等战略小金属价格上涨。铜和铝价格呈现温和上涨态势,但供需整体处于紧平衡状态。未来需重点关注美联储降息节奏、中国经济复苏力度及细分品种供需边际变化。

全球多国围绕关键性矿产资源保护及开发密集出台政策,主要手段有资源管控升级、深化国际合作、加大产业支持等。美国与乌克兰签署 "矿产协议" 获取乌铝、石墨等资源开发特权,与沙特探讨采矿技术转让及联合勘探合作;南非启动《关键矿产与金属战略》,将铂金、锰矿等列为高关键性矿物,黄金、稀土等为中高关键性矿物,铜、钴等为中等关键性矿物;加拿大新斯科舍省将铀矿纳入20种关键矿产清单;几内亚政府收回51个涉及铝土矿、黄金等的矿业许可证;叙利亚为解除制裁拟向美提出类似乌克兰的矿产协议;波兰宣布2026年起下调铜矿开采税,秘鲁设立 "矿业基金" 激励小规模采矿;中国部署开展打击镓、锗、稀土等战略矿产走私出口专项行动,遏制非法外流以维护国家安全和产供链稳定。

全球矿业领域资本运作与项目动态频发,涵盖并购重组、合资开发、产能调整等,矿企通过多元资本手段强化资源掌控、优化产能结构并应对风险。Harmony 黄金以10.3亿美元全现金收购麦克铜业,将完全持股澳大利亚CSA高品位铜矿加速铜战略转型;兴业银锡拟斥资4.54亿元通过场外要约收购澳大利亚大西洋锡业全部股份;金诚信拟出资2.3亿美元主导哥伦比亚 Alacran 铜金银矿建设,项目设计矿石量9790万吨,预计建设期2年、寿命14.2年;力拓分别与日本住友金属签署西澳Winu铜金项目最终合资协议、与智利Codelco达成阿塔卡马地区矿区开发合作协议;紫金矿业旗下刚果(金)卡莫阿-卡库拉铜矿因矿震暂停部分井下作业,选厂转为处理地表380万吨堆存矿石;印尼Danantara与法国ERAMET拟收购华友钴业印尼镍冶炼厂股份,相关谈判预计月底前达成谅解备忘录。

正文

1

小金属涨价周期已至,重视战略矿产资源价值评估

近期小金属市场整体呈现“小品种、大行情”的特征,价格中枢显著上移。其中钨精矿价格突破历史高位至16.9万元/吨,年初至5月末涨幅18.6%,锑精矿涨幅57.02%,锑锭涨幅52.1%,钼精矿涨幅4.99%,镨钕氧化物涨幅10.17%,氧化镧涨幅12.97%。我们分析小金属价格上涨的主要原因在于:战略小金属在地壳中储量有限、开采难度较大、供给弹性不足;同时下游新能源、半导体、航空航天、军工等领域快速发展,拉动对钨、钼、稀土等小金属的需求;而地缘政治博弈导致供应链波动加剧、贸易出现壁垒,进一步加剧了供需矛盾。基于中国在部分战略小金属矿种的资源储量、开采技术及产业链协同上的优势,我们看好优势战略小金属价值回归。


图表1:小金属2025年初以来涨跌幅

资料来源:Wind,五矿证券研究所


战略小金属资源禀赋稀缺,小金属作为不可再生资源,全球储量有限且分布严重不均。根据USGS数据,包括锑、钨、钼等在内的核心战略小金属,其全球静态储采比普遍低于60年,部分稀缺品种不足30年,资源耗竭压力显著,其中钨全球储采比为56.79年,钼全球储采比为57.69年,锑全球储采比仅为20年。从资源空间分布来看,战略小金属普遍呈现极强的地域聚集特征:全球50%以上的钨资源集中在中国,中国、澳大利亚、俄罗斯三国的钨资源储量占比超70%;全球80%以上的锑矿集中于中国、俄罗斯、玻利维亚等少数国家。全球90%以上的稀土资源分布在中国、巴西、俄罗斯、印度等国家。战略小金属储量有限叠加地理分布失衡,导致其全球产业链对主要生产国资源供应形成严重依赖,而高强度开采又进一步加剧了资源富集区的储量消耗。根据中国钨协统计,2024年至2025年,钨矿原矿平均品位从0.42%下降至0.28%,导致单位精矿开采成本提升至10万元/吨以上。


图表2:战略小金属资源储量、产量及储采比

资料来源:USGS,五矿证券研究所


出口管制重塑全球资源格局,中国作为全球战略小金属的主要供应国,出口管制直接影响全球供应,拉大内外价差,推动资源价值重估。中国是锑、钨、铋、稀土等战略金属的主要生产国,其中中国2024年锑矿产量6万吨,占比全球的60%;钨矿产量6.7万吨,占比全球总产量的82.72%;铋产量13000吨,占比全球的81.25%;稀土产量27万吨,占比69.23%。中国近期对部分战略金属品种实施全链条的出口管控政策。2025年2月,商务部、海关总数发布2025年第10号公告,决定对钨、碲、铋、钼、铟相关物项实施出口管制,并纳入《清单》。出口管制导致国内外价差拉大,以铋为例,出口管制后海外铋供应紧张,欧洲市场铋价出现暴涨的现象,截至5月底,欧洲铋卖价已攀升至99208美元/吨(约711778元/吨),相较于管控前的14087美元/吨,增长了6倍,内外价差接近60万元/吨。配额同步下降叠加出口管制升级,钨价开启上涨,2025年4月3 日,自然资源部下达2025年度第一批钨矿(三氧化钨含量65%)开采总量控制指标,总量为58000吨,相较于2024年度第一批指标减少4000吨,降幅达6.45%。截至5月底 65%黑钨精矿价格为16.90万元/吨,较年初上涨18.6%;65%白钨精矿价格为16.75万元/吨,较年初上涨18.37%;海外APT(仲钨酸铵)价格快速走强,截至5月31日,欧洲APT价格为400美元/吨度。2025年中国钼精矿供给增速较2024年增速放缓,叠加出口管制政策,钼价创年内新高。


图表3:海外铋价大幅增长,内外价差拉大(元/吨)

资料来源:iFinD,五矿证券研究所


图表4:钨精矿价格上涨(元/吨)

资料来源:Wind,五矿证券研究所


图表5:海外APT价格走强(美元/吨度)

资料来源:iFinD,五矿证券研究所


图表6:钼精矿(45%-50%,国产)价格创年内新高(元/吨度)

资料来源:Wind,五矿证券研究所


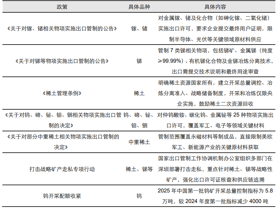
中国实施出口管制具多重战略意义,中国作为战略小金属的主要生产国和出口国,实施出口管制一方面有助于防止战略矿产资源外流,维护自身供应链安全,推动相关金属定价权转移,中国在国际矿业市场上的话语权将进一步增强;另一方面有助于推动本土产业链升级,推动行业从低附加值的原料出口向高附加值的产品出口转型。


图表7:中国战略性稀有金属管控政策

资料来源:商务部,海关总署,五矿证券研究所


地缘政治摩擦及矿端扰动一定程度上影响供应链稳定。2025年1月,刚果(金)东部,M23反政府武装与政府军冲突升级,影响全球第三大锡矿Bisie锡矿运营,Bisie于3月13日停产,推高锡价。印尼作为镍、锡等金属重要产地,近年来频繁出台出口管制政策,意图提升本国资源附加值,延长产业链,限制原矿出口,使得全球供应稳定性受到挑战。刚果(金)于2025年2月22日宣布暂停钴出口四个月,禁令实施后,LME钴价一度突破35000美元/吨。


图表8:矿端扰动推高锡价(美元/吨)

资料来源:iFinD,五矿证券研究所


图表9:禁令实施后,钴价大涨(美元/吨)

资料来源:iFinD,五矿证券研究所


下游新兴产业的蓬勃发展,成为小金属需求增长的核心驱动因素。硬质合金为钨下游主要消费领域,广泛应用于制造切削工具、耐磨工具等制品,2025年1-5月,中国金属切削机床累计产量33万台,同比增长20.88%,硬质合金消费量保持增长态势。新能源领域,与传统金刚线(高碳钢丝)相比,钨丝具有更大的细线化空间,更适应光伏硅片切割对效率及精度的要求,光伏钨丝渗透率逐渐提升,2025年1-4月全国光伏累计新增装机量104.93GW,同比大幅增长74.56%,拉动光伏钨丝需求释放,成为钨消费的重要增量来源。国防军工领域,在地缘冲突频发的背景下,全球各地区军费开支普遍增加,拉动高性能钨制品需求,例如欧盟提出“重新武装欧洲”计划;德国设立特别基金,其中1000亿欧元将用于国防预算。


图表10:中国金属切削机床累计产量及同比增速(万台,%)

资料来源:iFinD,五矿证券研究所


图表11:中国光伏累计装机量(万千瓦时)

资料来源:iFinD,五矿证券研究所


钼作为重要的战略性金属,其需求主要集中于不锈钢、特钢等钢铁深加工领域,广泛应用于石化装备、船舶制造、风电设备等高端制造业。从钢铁行业来看,2025年1-5月钢招量累计值为6.5万吨,同比增长6%,不锈钢及特钢生产对钼的需求保持稳定扩张;船舶制造领域,2025年4月中国单月造船板产量达174万吨,随着全球航运市场回暖及高端船舶订单增加,含钼船用钢需求持续提升。新能源装备方面,据国家能源局数据,2025年1-4月,中国风电新增装机1996万千瓦,同比增加312万千瓦,进一步拉动钼消费增长。此外军工领域对耐高温、抗疲劳钼合金需求高增,多领域需求共同支撑钼终端消费持续旺盛。


图表12:中国主流钢厂钼铁钢招量(吨)

资料来源:亿览网,五矿证券研究所


图表13:中国造船板产量(万吨)

资料来源:iFinD,五矿证券研究所


稀土作为支撑现代工业发展的战略性资源,广泛应用于石油化工、冶金机械、纺织陶瓷、玻璃建材及永磁新材料等多个关键领域。高性能钕铁硼永磁材料相较于传统感应电机节能效果较好,新能源汽车驱动电机对高性能钕铁硼的需求随产业规模扩张持续攀升,2025年1-5月中国新能源汽车累计产量约570万辆,同比增长45.26%。工业电机渗透率提升,人形机器人、低空经济等带来钕铁硼中长期增长空间。国防军工领域是稀土另一重要应用方向,稀土制品广泛应用于航空发动机、舰船电机、导弹制导系统等核心部件,以及夜视仪、激光测距仪等光电装备,军工装备升级带来的材料需求扩容,正成为稀土市场需求增长的重要驱动力。


图表14:中国钕铁硼月度产量(吨)

资料来源:SMM,五矿证券研究所


图表15:中国月度新能源汽车产量(辆)

资料来源:iFinD,五矿证券研究所


小金属价格上涨的核心因素在于小金属资源的稀缺性持续凸显,下游产业需求结构的转变以及地缘政治博弈加剧。从供给端来看,全球小金属资源禀赋稀缺,主要生产国主导关键品种供应,但面临高品位资源枯竭、开采成本上升等挑战。需求端,新能源、半导体、军工领域发展迅速,对上游小金属原材料需求增长。叠加中国作为锑、钨、稀土等主要生产国对相关品种实施出口管制,海外供应压力加剧,内外价差迅速拉大,中国价格在出口管制以及贸易商囤货的推动下快速跟涨。在供需矛盾长期化的背景下,我们认为未来小金属价格有望延续上行趋势,具备资源控制力、技术壁垒及有合规出口渠道的企业将持续受益。


2

市场行情:宏观情绪回暖,有色板块上行

二级市场:五月有色金属板块回暖,小金属领跑


图表16:五月有色金属板块月涨幅1.41%

资料来源:Wind,五矿证券研究所


图表17:二级板块中战略小金属领涨

资料来源:Wind,五矿证券研究所


1

工业金属

1)铜:基本面仍存支撑,铜价高位盘整

5月铜价高位盘整,LME铜价9498美元/吨,月涨幅4.08%,沪铜价格77600元/吨,月涨幅1.44%。宏观面上,中美双方谈判,部分关税措施90议案内暂停实施,贸易紧张局势好转,宏观压力减轻。基本面上,供应端仍处于短缺状态,5月矿端扰动加剧,紫金矿业旗下Kamoa铜矿发生矿震停产。冶炼厂原料紧张,加工费持续下跌,铜冶炼TC下跌至-43.45美元/吨,冶炼厂利润承压,但目前加工费已接近冶炼厂接受下限,TC继续下行空间有限。

需求层面,尽管传统消费旺季已过,但中美关税暂缓90天的政策窗口期内,部分企业延续“抢出口”节奏,下游新增订单量保持稳定,精炼铜消费维持平稳。5月全球制造业PMI为49.2%,连续3个月低于50%,波动不大。5月末美国国际贸易法院宣布特朗普颁布的关税令违法,但美国联邦上诉法院批准特朗普的请求重新恢复关税政策,关税政策的的不确定性一定程度上抑制下游需求,影响铜价。

2)铝:氧化铝价格回调,电解铝运行产能稳中有增

5月铝价先抑后扬,于下旬横盘震荡。几内亚撤销多个铝土矿采矿许可证,矿端供应存在减少预期。5月氧化铝价格触底反弹,根据安泰科数据5月氧化铝现货均价为3073元/吨,环比上涨5%。5月底全国氧化铝建成产能为11100万吨/年,运行产能8710万吨/年,开工率78.4%,供应端预期增量较高,广西、山东等地贡献主要增量。

5月电解铝企业开工积极性较强,中国电解铝运行产能接近4500万吨产能天花板,成本继续下降,其中氧化铝环比增幅较小,对电解铝成本影响较小,煤炭价格持续下跌,电力成本持续下行,辅料方面,预焙阳极价格转跌,5月价格环比下降6.4%。供应端,中国电解铝产能天花板锁定增量,海外复产不及预期,供应端约束刚性,需求端略微承压,下游进入传统淡季叠加地产板块仍为拖累,但氧化铝、电解铝均维持去库,且库存处于历史较低水平,对价格仍有支撑。

3)铅:供需双弱,铅价偏弱运行

5月铅整体呈供需双弱格局,价格偏弱震荡。宏观面上,中美关税政策改善后,宏观情绪回暖,带动有色板块集体上行。基本面上,矿端供应修复,海内外矿山铅精矿产量有所提升,项目投复产进展稳定,根据安泰科数据,2025年1-4月,中国铅精矿产量同比增长3.3%至58.7万吨,但中国铅精矿供应仍处于紧缺状态,加工费持续下调至600元/吨,冶炼厂利润承压。

精炼铅方面,原生铅产量稳定,湖南、云南等地区冶炼厂增减产并存;再生铅受废电瓶回收淡季影响,原料供应紧张,再生铅企业开工率持续低迷,5月中国精铅产量环比下滑17.8%至55.47万吨。需求侧,受消费淡季影响,铅酸蓄电池需求走弱,电池生产企业铅锭采购需求低,对铅价支撑偏弱。

4)锌:矿端供应宽松,冶炼加工费持续修复

5月锌价回归基本面,整体呈区间震荡。矿端供给上,海内外主要锌矿产量增长,海外秘鲁Antamina、澳大利亚Dugald River等投复产顺利,西藏、云南等地区产能释放。矿端供应宽松,加工费继续上涨,锌精矿国产加工费月涨幅4.3%,上涨至3600元/吨,进口加工费上涨至45美元/干吨,冶炼厂利润修复。5月中国精炼锌产量54.94万吨,环比小幅下滑1.1%,主要原因在于中国部分冶炼厂进入检修周期。5月精炼锌进口量2.67万吨,环比下降5.36%,同比下降39.85%,预计未来中国精炼锌进口难有增量。

需求端,下游处于消费淡季,初端消费镀锌、压铸锌合金、氧化锌三大领域开工率有所下降,现货采购空间有限,主要以刚需采购为主。终端消费,地产仍为拖累板块,基建板块对镀锌消费起一定的支撑作用,白色家电板块总体产量有所增加,但需关注出口端变化。

5)锡:原料短缺未解,终端消费疲软,价格弱势震荡

5月全球锡市场呈现供需双弱格局,价格先扬后抑。沪锡价格月跌幅4%,5月收于24.91万元/吨。上旬,受宏观情绪缓和及短期供应紧张支撑,锡价小幅反弹;下旬,缅甸佤邦复产预期升温、需求端订单疲软,锡价持续下行。供应端,原料短缺未解,缅甸佤邦矿区复产进度不及预期,刚果金Bisie矿虽于4月复产,但5月产量较少。受矿端短缺影响,加工费下行,冶炼端利润承压。

需求端,终端消费疲软,半导体行业周期下行叠加美国关税政策不确定性,消费电子进入淡季,智能手机及PC出货量疲软;新能源汽车用锡及AI服务器需求增量被传统领域拖累,下游仅维持刚需采购。

6)镍:需求疲软,镍价弱势下行

5月镍市场整体呈现弱势震荡下行格局,价格重心小幅下移,供需矛盾突出。沪镍期货主力合约月度成交均价为12.34万元/吨,较前月下跌2.47%,振幅达6.71%。镍价在月中受宏观情绪利好(中美关税缓和)短暂反弹,但下旬因印尼镍矿配额放宽引发供应过剩担忧,单日跌幅超2%,但消息未得到官方正式,镍价小幅反弹。供应端,5月中国镍矿进口392.72万吨,环比增34.77%,同比减14.79%,其中菲律宾红土镍矿占91.82%(360.58万吨),主要原因在于菲律宾雨季结束后出货量季节性回升。根据安泰科数据,5月中国含镍生铁(NPI)产量同比增长2.1%,环比增长9.7%至2.38万吨;硫酸镍产量2.75万吨, 环比下降7.1%,同比下降20.3%,主要原因在于原料供应偏紧,且中间品价格系数高位持稳,镍盐厂以消耗库存为主,生产积极性不高。

需求端,传统淡季叠加终端需求受房地产投资疲软及出口关税影响,钢厂库存累积,采购压价,5月中国不锈钢产量小幅下降;新能源领域,三元材料产量有所增长,但市场份额受磷酸铁锂挤压,对镍消费拉动不足。重点关注印尼RKAB审批进展、菲律宾禁矿政策落地及不锈钢需求恢复节奏。


图表18:工业金属关键指标月度变化

资料来源:Wind, SMM,Mysteel,五矿证券研究所


图表19:铜价格与基差(万元/吨,元/吨)

资料来源:Wind,SMM,五矿证券研究所


图表20:现货:中国铜冶炼厂:粗炼费TC(美元/吨)

资料来源:Wind,五矿证券研究所


图表21:铜精矿冶炼盈亏(元/吨)

资料来源:SMM,五矿证券研究所


图表22:LME及Comex铜库存(万吨)

资料来源:Wind,五矿证券研究所


图表23:SMM中国电解铜社会库存(万吨)

资料来源:SMM,五矿证券研究所


图表24:中国电解铜表观消费量(万吨)

资料来源:SMM,五矿证券研究所


图表25:电解铜制杆周度开工率(%)

资料来源:SMM,五矿证券研究所


图表26:中国电网基本建设投资完成额(亿元)

资料来源:Wind,五矿证券研究所


图表27:铝土矿CIF价格(美元/吨)

资料来源:Wind,SMM,五矿证券研究所


图表28:中国进口铝土矿(万吨)

资料来源:SMM,五矿证券研究所


图表29:中国铝土矿产量处于历史低位(万吨)

资料来源:SMM,五矿证券研究所


图表30:中国氧化铝产量(万吨)

资料来源:Wind,五矿证券研究所


图表31:中国电解铝成本结构(元/吨)

资料来源:SMM,五矿证券研究所


图表32:中国电解铝毛利跟踪(元/吨)

资料来源:SMM,五矿证券研究所


图表33:中国电解铝产能接近天花板,高开工率(万吨)

资料来源:SMM,五矿证券研究所


图表34:全球铝期货库存(万吨)

资料来源:Wind,五矿证券研究所


图表35:伦铅与沪铅价格(美元/吨,元/吨)

资料来源:Wind,五矿证券研究所


图表36:铅精矿TC处于低位(元/吨,美元/干吨)

资料来源:Wind,五矿证券研究所


图表37:中国铅精矿产量(万金属吨)

资料来源:SMM,五矿证券研究所


图表38:中国铅精矿进口(万吨)

资料来源:Wind,五矿证券研究所


图表39:铅产业链利润跟踪(元/吨)

资料来源:SMM,五矿证券研究所


图表40:铅冶炼开工率(%)

资料来源:SMM,五矿证券研究所


图表41:中国精炼铅产量同比下降(万吨)

资料来源:SMM,五矿证券研究所


图表42:全球铅期货库存(万吨,万吨)

资料来源:Wind,五矿证券研究所


图表43:伦锌与沪锌价格(美元/吨,元/吨)

资料来源:Wind,SMM,五矿证券研究所


图表44:ZN50国产平均加工费(元/吨)

资料来源:Wind,五矿证券研究所


图表45:锌产业链利润跟踪(元/吨)

资料来源:SMM,五矿证券研究所


图表46:中国锌精矿产量(万吨)

资料来源:Wind,五矿证券研究所


图表47:中国进口锌精矿(万吨)

资料来源:SMM,五矿证券研究所


图表48:中国锌锭产量(万吨)

资料来源:SMM,五矿证券研究所


图表49:中国精锌进出口(万吨)

资料来源:SMM,五矿证券研究所


图表50:全球锌期货库存(万吨,万吨)

资料来源:Wind,五矿证券研究所


图表51:LME锡cash-3M升贴水(美元/吨)

资料来源:Wind,SMM,五矿证券研究所


图表52:费城半导体指数及LME锡价拟合(美元/吨)

资料来源:iFinD,五矿证券研究所


图表53:锡精矿加工费再走低(元/吨)

资料来源:iFinD,五矿证券研究所


图表54:锡锭冶炼利润(元/吨)

资料来源:iFinD,五矿证券研究所


图表55:LME锡库存再次去库(吨)

资料来源:iFinD,五矿证券研究所


图表56:中国锡锭社会库暂稳(吨)

资料来源:iFinD,五矿证券研究所


图表57:从缅甸进口锡精矿仍处低位(实物吨)

资料来源:iFinD,五矿证券研究所


图表58:中国锡锭产量(吨)

资料来源:SMM,五矿证券研究所


图表59:NPI较电镍贴水收窄(万元/吨)

资料来源:Wind,SMM,五矿证券研究所


图表60:硫酸镍较纯镍贴水稳定(万元/吨)

资料来源:Wind,SMM,五矿证券研究所


图表61:全球镍显性库存恢复至2021年以来高位(万吨)

资料来源:SMM,五矿证券研究所


图表62:中国电镍产量历史同期高位(吨)

资料来源:Wind,五矿证券研究所


图表63:中国&印尼镍铁产量(万镍吨)

资料来源:SMM,五矿证券研究所


图表64:印尼NPI利润收缩(美元/吨)

资料来源:SMM,五矿证券研究所


图表65:进口原料生产硫酸镍利润持续低位(%)

资料来源:SMM,五矿证券研究所


图表66:中国前驱体镍需求未有明显起色(吨)

资料来源:SMM,五矿证券研究所


2

其他金属

1)锑:原料供应保持偏紧,国内外锑价走势分化

5月国内外锑价走势分化,中国锑价继续回调,锑精矿价格环比下降6.2%至19万元/吨,锑锭99.65%价格环比下降8.4%至21.75万元/吨。供给端,中国锑矿品位下降,叠加政策管理趋严,1-4月中国锑原料产量为14769吨,同比上升0.8%,锑锭产量17687吨,同比下滑19%,原料端供应紧张。受原料成本高,下游需求疲软影响,部分冶炼厂已启动停产或减产计划。海外锑价维持高位,国际锑现货价为61000美元/吨,折合人民币约42.7万元/吨,海内外价差达20.95万元/吨,主要原因在于中国对锑实施出口管控,1-4月累计锑品出口量为4651.6吨,同比下降61.0%。但部分海外厂商已尝试建议替代采购渠道,后续海外锑价持续大幅上涨的可能性较低。

需求端,锑价暴涨致使下游承压,渐产生技术替代倾向,光伏玻璃企业尝试用铈锆复合物替代锑,若技术突破可能冲击需求。阻燃剂、聚酯催化剂等传统领域成本压力显著,低端产品需求或受抑制。后市关注缅甸新矿投产进度、俄罗斯出口配额拍卖、政策调控力度及技术替代加速。

2)稀土:主要稀土产品价格涨跌互现,供应扰动主导价格波动

5月稀土整体行情呈现稳步上升趋势,主要稀土产品价格涨跌互现,出口量环比显著增加但同比小幅下降,进口量持续收缩,市场受政策调控、供需关系变化及国际地缘博弈影响,价格中枢逐步抬升。氧化镨钕当月均价42.84万元/吨,环比上涨0.42%;氧化铽当月均价708.28万元/吨,环比上涨2.32%;氧化镝当月均价163.63万元/吨,环比下降1.92%。轻稀土方面,中国稀土开采指标未明确,缅甸矿进口量减少,美国矿进口受阻,导致氧化镨钕现货供应紧张;冶炼端,分离企业开工率虽稳定,但原料端缩减抑制增量。中重稀土波动主要受政策影响,4月对七种中重稀土实施管制,价格上涨。

5月稀土出口量5864.6吨,环比增长22.56%,但同比下降5.7%;稀土进口量11,700吨,同比下降14.9%。管制放松后许可证逐步下发,导致出口量环比增长。缅甸政局动荡导致离子矿进口减少,美国稀土精矿暂停对华出口,叠加中国冶炼分离指标管控趋严,进口依赖度下降。下游需求稳健,新能源汽车、变频空调支撑镨钕消费;磁材企业未现大规模停产。出口需求受阻,中重稀土管制导致海外订单萎缩,但轻稀土出口随许可证发放边际改善。

3)钛:钛精矿、钛白粉价格或延续弱势,海绵钛高端领域价格持稳

钛产业链整体呈现上游原料承压、中游分化运行、下游需求疲软的特征。钛精矿、钛白粉价格受供需失衡影响持续下行,海绵钛则因高端领域需求支撑维持高位但成交清淡。中国国内矿山开工率偏高,叠加进口矿到港量增加,港口库存持续累积,国产矿攀西地区46%品位钛精矿价格降至1750元/吨),进口矿莫桑比克钛矿价格跌至370美元/吨。

高端钛材需求受航空航天、军工等领域支撑,具备一定增长潜力,而中低端产品受传统消费淡季及出口受阻影响,需求疲软,但原料镁价高位震荡,钛矿价格下行未能有效缓解成本压力,企业毛利空间收窄。钛白粉4月出口量同比减少5.96%,主要受印度反倾销关税及欧盟贸易壁垒抑制外需影响;内需疲软,房地产、涂料等传统领域进入淡季,终端采购量下降。短期内钛精矿、钛白粉价格或延续弱势,淡季需求难改善,海绵钛高端领域价格持稳,中低端承压。

4)钼:供需错配,钼价创年内新高

5月钼价全线上涨,创年内新高。截至5月底,钼精矿价格达3760元/吨度,钼铁价格达24.81万元/吨,自4月以来价格从底部上涨8.7%/9.2%,创年内新高。供应端中国产量增速放缓、矿山检修预期升温及高品位矿进口稀缺,而需求端钢招量价齐升,5月中国下游钢厂钼铁招标量达12700吨,2025年1-5月钢招总量为6.5万吨,同比增长6%,船舶、风电、军工等高端制造业对含钼特钢需求持续增长,叠加成本刚性支撑、国际价格联动及行业库存处于近三年低位,放大价格波动。短期看,钼矿供给紧张下游需求旺盛,钼价有望继续上涨,中长期来看全球钼供给维持刚性,随着欧美加速制造业回流,中国国内制造业升级,全球军工需求旺盛,钼需求维持高景气,中长期持续看好。

5)钨:矿端偏紧格局难解,钨价再创新高

5月钨精矿价格延续涨势,再创历史新高,截至5月末中国黑钨精矿价格上涨至16.9万元/吨。2025年度第一批钨矿(三氧化钨含量65%)开采总量控制指标58000吨,较2024年度第一批指标减少4000吨,降幅6.45%,矿端供应依旧偏紧,为价格提供刚性支撑。据海关总署数据统计,4月中国出口钨品1100吨,同比下滑35.1%,受出口管制政策影响,海外钨产品供应紧张,相关产品价格上涨,截至5月31日,欧洲APT价格为400美元/吨度,海内外仍有较大价差。钨价大幅上涨,下游加工生产企业面临成本压力加大,冶炼端价格倒挂,产业链利润集中在矿端。

需求方面,下游制造业保持稳定增长,两重两新政策效果良好,海外军工需求旺盛,可控核 聚变2025年以来加速发展,钨合金可用于偏滤器、第一壁材料,打开远期需求空间。钨因其高硬度、高强度和良好的耐磨性等特点在军事,航空航天,电子工业等制造领域有着广泛的应用,战略地位日益凸显,有望迎来重估。


图表67:小金属关键指标月度变化

资料来源:Wind, SMM, Mysteel, 安泰科, 亿览网,五矿证券研究所


图表68:锑内外价差持续扩大(元/吨,美元/吨)

资料来源:Wind,Argus,五矿证券研究所


图表69:2024年中国锑矿进口锑矿同比+46%(吨)

资料来源:海关数据平台,五矿证券研究所


图表70:2024年山东地区从俄罗斯进口金矿+16%(吨)

资料来源:海关数据平台,五矿证券研究所


图表71:中国锑锭产量(吨)

资料来源:SMM,五矿证券研究所


图表72:2024年中国氧化锑出口累计-15%(吨)

资料来源:海关数据平台,五矿证券研究所


图表73:2024年8月后中国锑锭无出口(吨)

资料来源:海关数据平台,五矿证券研究所


图表74:中国焦锑酸钠产量(吨)

资料来源:SMM,五矿证券研究所


图表75:光伏玻璃库存回落(万吨,天)

资料来源:Wind,五矿证券研究所


图表76:钨价仍处于历史相对高位(万元/吨)

资料来源:Wind,SMM,五矿证券研究所


图表77:仲钨酸铵行业利润及成本(元/吨,元/吨)

资料来源:Wind,五矿证券研究所


图表78:中国APT产量(吨)

资料来源:SMM,五矿证券研究所


图表79:中国钨品出口量(吨)

资料来源:Wind,五矿证券研究所


图表80:40%-45%钼精矿价格(元/吨度)

资料来源:Wind,五矿证券研究所


图表81:中国钼精矿产量(吨)

资料来源:Wind,五矿证券研究所


图表82:中国主流钢厂钼铁钢招量继续增加(吨)

资料来源:亿览网,五矿证券研究所


图表83:造船完工量(载重):全球:累计值(万吨)

资料来源:Wind,五矿证券研究所


图表84:钛精矿TiO2>47%价格阶段性回落(元/吨)

资料来源:钢联数据,五矿证券研究所


图表85:中国钛矿净进口:累计(元/吨)

资料来源:钢联数据,五矿证券研究所


图表86:中国钛精矿产量(万吨)

资料来源:钢联数据,五矿证券研究所


图表87:中国海绵钛产量(万吨)

资料来源:钢联数据,五矿证券研究所


图表88:稀土矿价格(万元/吨,万元/吨)

资料来源:Wind,SMM,五矿证券研究所


图表89:金属氧化物价格(万元/吨,万元/吨)

资料来源:Wind,五矿证券研究所


图表90:镨钕利润测算(万元/吨,万元/吨)

资料来源:SMM,五矿证券研究所


图表91:氧化镨钕月度平衡(吨)

资料来源:SMM,五矿证券研究所




3

政策变化:各国出台政策,加强关键性矿产资源保护及开发

美国与乌克兰完成签署经济协议

4月30日,美国和乌克兰两国政府签署了《美乌重建投资基金成立协议》,即此前各界所称的“矿产协议”。依据协议,乌克兰将携手美国创建乌克兰重建投资基金,旨在吸引全球投资注入乌克兰。该协议将使得美国享有新投资项目的特权,以开发乌克兰的自然资源,包括铝、石墨、石油和天然气等。

沙特阿拉伯宣布将与美国就矿业合作达成协议

沙特阿拉伯政府公开表示,沙特将与美国讨论一项关于采矿和矿产资源领域的合作协议,合作内容主要包括矿产技术转让、联合勘探和可持续采矿实践等方面。目前双方暂时还没有披露合作协议的具体细节。据悉,沙特阿拉伯希望大力发展其采矿业,降低其经济对石油的依赖程度,沙特境内蕴含着丰富的黄金、磷矿石和铝土矿等矿产资源。

南非启动关键矿产发展战略

5月20日,南非政府声明称,南非内阁正式批准《关键矿产与金属战略》,并决定将《2025年矿产资源发展法案(MRDB)》 向公众征求意见。南非政府表示,这两份政策文件的出台,标志着南非在增强政策与监管确定性,释放南非在全球矿产市场潜力方面迈出关键一步。 南非政府此次制定的战略明确铂金、锰矿、铁矿石、煤炭和铬矿为高关键性矿物;黄金、钒、钯、铑以及稀土等矿产为中高关键性矿物;铜、钴、锂、 石墨、镍、钛、磷酸盐、萤石、锆、铀和铝等矿物为中等关键性矿物。

加拿大新斯科舍省将铀矿纳入关键矿产清单

加拿大新斯科舍省政府宣布将铀矿纳入到其关键矿产清单中。新斯科舍省政府表示,铀矿目前已经成为该省认定的20种对推进清洁能源转型和促进经济增长至关重要的矿产之一。

几内亚政府收回51个矿证

几内亚总统签署收回采矿特许权的法令,收回了几内亚境内的51个矿业许可证,被收回的采矿特许权包括铝土矿、黄金、钻石、石墨和铁矿。根据几内亚政府宣称,这些矿业特许权已“无偿归还给国家”,并引用了几内亚采矿法中多条条款作为撤销许可证的依据。

叙利亚向美提出签署矿产协议

据《泰晤士报》(Times)报道,为换取解除长达十年的制裁,叙利亚总统艾哈迈德·沙雷(Ahmed al-Sharaa)向美国提出了一份类似于美乌达成的矿产协议。到目前为止,这位叙利亚领导人表示愿意加入《亚伯拉罕协议》(Abraham Accords),并允许以色列在叙利亚南部部分地区的安全存在,此举可能会使叙利亚政府密切与美国在该地区盟友的关系。

波兰将从2026年起下调铜矿开采税

5月23日,波兰财政部长Andrzej Domanski表示,根据新的制度,波兰的铜矿开采税将从2026年开始下调。

秘鲁将设立矿业基金,鼓励小规模采矿

5月21日,秘鲁能源和矿业部长Jorge Montero表示,秘鲁政府将设立一个“矿业基金”,为小型和手工作坊式采矿者提供资金激励。

国家出口管制工作协调机制办公室部署开展打击战略矿产走私出口专项行动

5月9日,国家出口管制工作协调机制办公室组织商务部、公安部、国家安全部、海关总署、最高人民法院、最高人民检察院、国家邮政局等部门在广东省深圳市召开打击战略矿产走私出口专项行动现场会,部署各项具体工作。 会议指出,加强战略矿产资源出口管制事关国家安全和发展利益。国家对镓、锗、锑、钨、中重稀土等战略矿产实施出口管制以来,部分境外实体与境内不法人员相互勾结,不断翻新走私出口手法,试图逃避打击。为避免战略矿产非法外流、遏制走私势头、切实维护国家安全,同时促进合规贸易、保障产供链稳定,打击战略矿产走私出口成为当前迫切且重要的工作任务。



4

重点行业及公司变化

Harmony黄金公司并购麦克铜业

哈默尼黄金公司(Harmony Gold)同意以10.3亿美元并购麦克铜业(MAC Copper),通过澳大利亚的一个关键资产,将加速公司向铜的战略转型。这个全现金收购将使得哈默尼公司完全持股麦克铜业的唯一资产——位于新南威尔士州中西部的CSA铜矿。CSA是澳大利亚品位最高和最老的经营铜矿,可追溯到150年前。开采深度达到1900米,CSA是澳大利亚开采深度最大的地下矿山之一。

兴业银锡拟4.54亿元收购海外矿山

5月5日,兴业银锡发布公告,公司与Atlantic Tin Limited(大西洋锡业有限公司,以下简称“目标公司”,澳大利亚非上市公众公司)于4月30日签署了《要约实施协议》,公司拟指定全资子公司兴业黄金,通过场外要约收购方式,向持有目标公司全部已发行股份的股东发出场外附条件要约收购。公司表示,本次要约收购所需资金将由公司以自有或自筹资金支付。 具体来看,以每股0.24澳元计算,收购目标公司全部已发行股份股权总价值约为0.96亿澳元,若所有目标公司期权均转换为普通股份且接受要约,目标公司股权的总对价约为0.98亿澳元,约合人民币4.54亿元。

金诚信拟出资2.3亿美元投建Alacran铜金银矿

金诚信5月8日晚间公告,鉴于公司拟追加收购CMHColombiaS.A.S.之5%股权,且收购完成后,公司将作为控股股东间接持有CMHColombiaS.A.S.之55%股权,主导Alacran铜金银矿后续开发建设。为持续推进Alacran铜金银矿项目进展,公司拟按持股比例出资约2.3122亿美元用于Alacran铜金银矿项目建设。该项目为采选工程,矿山采用露天开采方式,设计的境界内矿石总量为9790万吨。项目投资概算为4.204亿美元,项目建设期为2年,建成后矿山寿命预计为14.2年。项目税后净现值(NPV)3.6亿美元(折现率8%),内部收益率(IRR)为23.8%,投资回收期预计3年。本次投资不构成重大资产重组,不属于关联交易。

力拓和住友金属矿业签订西澳Winu铜金项目最终合资协议

5月12日,力拓(Rio Tinto)集团在其官网上公布,该公司和日本住友金属矿业公司(Sumitomo Metal Mining,SMM)就西澳大利亚Winu铜金项目签署最终合资协议,预计将于2025年完成交易。 力拓铜部门首席执行官Katie Jackson和住友金属董事Hideyuki Okamoto在珀斯签署了最终的合资协议。此前两家公司于2024年12月签署了投资意向书。

Codelco和力拓同意加强合作,共同开发阿塔卡马地区的矿区

智利国家铜业公司(Codelco)网站公布,Codelco和力拓宣布了一项新的合作协议,旨在加速智利阿塔卡马地区Nuevo Cobre周边矿区的潜在开发。 Nuevo Cobre是力拓集团(57.74%)和Codelco(42.26%)的合资企业,成立于2023年,旨在勘探和开发位于Potrerillos冶炼厂东南10公里处的矿产资源。圣安东尼奥 (San Antonio) 是Codelco旗下的一个矿业公司,毗邻Nuevo Cobre。该地区的地质潜力和两个项目的接近性为建立采矿区提供了机会。通过该协议,双方将合作评估机遇、发现协同效应并降低风险。

刚果(金)卡莫阿-卡库拉铜矿暂停部分井下采矿

紫金矿业5月23日晚间公告,近日,公司旗下卡莫阿—卡库拉铜矿的卡库拉矿段接连发生多次矿震,在该矿的东区发生多处冒顶片帮,震因不明。经卡莫阿铜业管理层决定,该区域的井下作业已暂停,相关人员和部分设备已从井下工作面撤离,截至目前未发生伤亡情况。公司高度重视此次矿震事件,已组织内部专家团队赶赴现场,会同卡莫阿铜业管理层和技术团队,必要时聘请外部第三方专家团队,重点将围绕前期采矿方法、充填方案、水文治理措施和全生命周期排产等进行重新论证和评估,对矿震原因进行全面系统调查,并研究制定管理和技术层面的整改提升方案。受矿震影响,卡莫阿-卡库拉铜矿一期和二期选厂将暂时以较低的产能运行,处理来自地表矿堆的矿石,截至2025年4月30日,地表堆存约380万吨矿石,平均铜品位约3.2%。卡莫阿-卡库拉铜矿三期选厂以及卡莫阿矿段内的地下矿山开采活动未受到影响。

印尼Danantara与法国ERAMET或收购华友钴业镍厂股份

印尼国家投资管理机构 Daya Anagata Nusantara(简称Danantara)与法国ERAMET SA集团据称正计划收购中国浙江华友钴业股份有限公司旗下镍冶炼厂的股份。根据彭博社2025年5月5日的报道,Danantara和ERAMET有意收购华友位于北马鲁古Weda Bay工业园区(IWIP)的高压酸浸(HPAL)镍冶炼厂股份。 该项投资计划甚至被认为可能成为 Danantara的首笔重大交易。彭博社透露,相关利益方希望在本月底前签署一份谅解备忘录(MoU)。不过,他们也强调相关讨论仍在进行中,计划可能发生变化。据悉,Danantara将通过印尼国有矿业控股公司MIND ID进行此次投资。


风险提示


1、全球贸易摩擦超预期压制需求;

2、资源国政策扰动加剧价格波动。