总量:坚定实现年度目标,货币外部约束减轻
发布时间:2024-08-06 08:34:58      来源:东海研究

8月5日:

摘要

核心观点:国内看,7月政治局会议强调宏观政策要持续用力、更加给力,国常会提出要研究推出一批增量政策举措。7月PMI数据总体略偏弱,政治局要求坚定不移实现全年增长目标,预计政策上有望更加积极。预计财政会加快专项债等资金使用进度,货币继续推动融资成本下降,降准降息仍有可能。下半年重点在促进和扩大消费、发展新兴和未来产业、对外开放、防范化解风险等方面。海外看,日本加息,美联储提及降息,短期内均会推动美元走弱,人民币走强的趋势可能会持续,汇率约束减轻,国内货币政策空间有望打开。但如果美国经济增速低于预期,可能会对外需形成一定负面影响。

7月政治局会议部署下半年经济工作,实现全年经济增长目标决心强,宏观政策要更加给力。7月政治局会议对下半年经济工作和政策做出部署,目标上延续三中全会的要求“坚定不移实现全年经济社会发展目标”,完成全年5%左右的增长或仍是底线。会议指出“宏观政策要持续用力、更加给力”,估计财政会加快专项债、特别国债等的使用进度;货币政策继续推动融资成本下降,降准降息仍有可能,但稳汇率的约束仍然存在,一定程度上可能影响货币政策的空间和节奏。具体工作任务上:1)会议把“以提振消费为重点扩大国内需求”作为重点工作任务之首,多渠道提高居民收入、改善收入预期、促进消费或是重要发力点。2)发展新兴产业和未来产业仍是转型升级过程中的“必答题”,低空经济、人工智能、集成电路等新兴产业有望实现较快发展。3)资本市场的工作部署放在防风险段落,或意味着相关部门可能会出台更多促进资本市场稳定发展的政策措施。房地产、地方政府债务仍然是防范化解风险的重点领域。

国常会提出研究推出增量政策举措。7月31日召开的国常会强调,既要根据已出台政策的施行情况狠抓落实、加快进度,也要研究推出一批操作性强、效果好的增量政策举措。要在扩大国内需求、培育壮大新兴产业和未来产业等方面取得更多实质性突破。我们认为,促进和扩大消费、坚定发展新兴和未来产业,是经济发展转型、培育新动能新优势的重要抓手,未来可能会出台更加务实、更易落地见效的增量政策。

7月制造业PMI在收缩区间内略微回落,经济景气度略有下行,回升基础仍需巩固加强。制造业供需双降,其中新订单指数已连续4个月回落,内需不足仍是经济恢复的重要制约,但新出口订单指数回升或指向外需趋稳。原材料价格继续回落,企业成本压力有所缓解。行业上看,高温天气带动消费品制造业和高耗能行业景气度上升;铁路船舶航空航天设备供需扩张也较快。非制造业方面,暑期拉动效应显现,交通运输、景区游览、住宿餐饮行业表现较好,线上消费活跃度提升;受高温、洪涝等因素影响,建筑业活动有所放缓,新房销售再度转弱。整体而言,7月PMI数据总体略偏弱,从政治局会议对实现全年增长目标决心的表述来看,预计政策上有望更加积极。

美联储提及降息。本周日本央行及美联储分别发布利率决议,日本央行决定加息,美联储提及了降息的可能性,美元指数截至周四整体偏震荡,周五公布的非农数据低于预期,引发了市场的“衰退交易”,美元指数、美债收益率大幅回落。美联储本次会议已为未来可能的降息打下了基础,但是否降息依然待定。美联储依然采取数据依赖的决策方式,重申对于下次会议尚未做出任何决策。鲍威尔表示9月有可能会降息,但不愿给出明确的前瞻指引,表示今年降息零次到几次的情景都有可能发生,完全取决于未来的经济数据,并未排除任何可能性。当前市场的信心主要来源于鲍威尔发言中对于经济突然恶化的风险的表述,而对于美联储表现出的谨慎性有所忽视。未来市场的降息预期仍有回调的风险。

日本央行加息。7月31日,日本央行决定再次加息,将政策利率从0-0.1%提高至0.25%左右,加息的幅度超过市场预期,并将逐渐缩减国债购买额。我们认为今年下半年日本央行可能仍会继续加息,但可供政策操作的窗口期较短。通胀虽然维持高位,但日本的实际经济增速不强,很可能限制日本央行未来的政策操作。日本的实际工资增速虽然从低谷回升,但仍处于负增长区间,导致居民消费支出低迷,2024年一季度GDP环比也出现了负增长。未来日本通胀回落的速度可能快于日本央行预期,进口商品价格下跌或是主要原因之一。由于日债利率的波动幅度持续小于美债,日元汇率可能还要看美联储的政策立场。预计日本央行将在今年下半年继续加息一到两次。

政策催化A股震荡回升。上证指数本周上涨0.50%,创业板指下跌1.28%,科创50上涨0.80%。头部券商兼并预期周三点燃A股情绪,其他交易日市场整体表现相对平淡,部分板块受政策利好影响明显。行业层面,7月30日下午中共中央政治局就推进现代边海空防建设进行第十六次集体学习,要强化科技赋能,加强边海空防新型手段和条件建设,构建边海空防立体智能管控体系。要做好国家空中交通管理工作,促进低空经济健康发展。8月1日,国务院办公厅发布关于健全基本医疗保险参保长效机制的指导意见,进一步放开放宽在常住地、就业地参加基本医保的户籍限制。相关政策或有利于提振低空经济、军工、医药等行业景气度。

风险提示:地缘政治风险;政策落地不及预期的风险。

正文

1.实现增长目标决心强,政策有望更加积极

政治局会议部署下半年经济工作,实现全年经济增长目标决心强,宏观政策要更加给力。7月政治局会议对下半年经济工作和政策做出部署,目标上延续三中全会的要求“坚定不移实现全年经济社会发展目标”,完成全年5%左右的增长或仍是底线。会议指出“宏观政策要持续用力、更加给力”。估计财政会加快专项债、特别国债等的使用落实进度;货币政策继续推动融资成本下降,降准降息仍有可能,但稳汇率的约束仍然存在,一定程度上可能影响货币政策的空间和节奏。

具体工作任务上,1)会议把“以提振消费为重点扩大国内需求”作为重点工作任务之首,多渠道提高居民收入、改善收入预期、促进消费、扩大内需可能是重要发力点。2)发展新兴产业和未来产业仍是转型升级过程中的“必答题”,低空经济、人工智能、集成电路等新兴产业有望实现较快发展。3)资本市场的工作部署放在防风险段落,或意味着相关部门可能会出台更多促进资本市场稳定发展的政策措施,证监会召开的年中工作会议也提到“切实维护市场平稳运行,不断改进预期管理”。房地产、地方政府债务仍然是防范化解风险的重点领域。

国常会提出研究推出增量政策举措。7月31日召开的国常会强调,既要根据已出台政策的施行情况狠抓落实、加快进度,也要研究推出一批操作性强、效果好、让群众和企业可感可及的增量政策举措。要在扩大国内需求、培育壮大新兴产业和未来产业等方面取得更多实质性突破。我们认为,促进和扩大消费、坚定发展新兴和未来产业,是经济发展转型、培育新动能新优势的重要抓手,未来可能会出台更加务实、更易落地见效的增量政策。

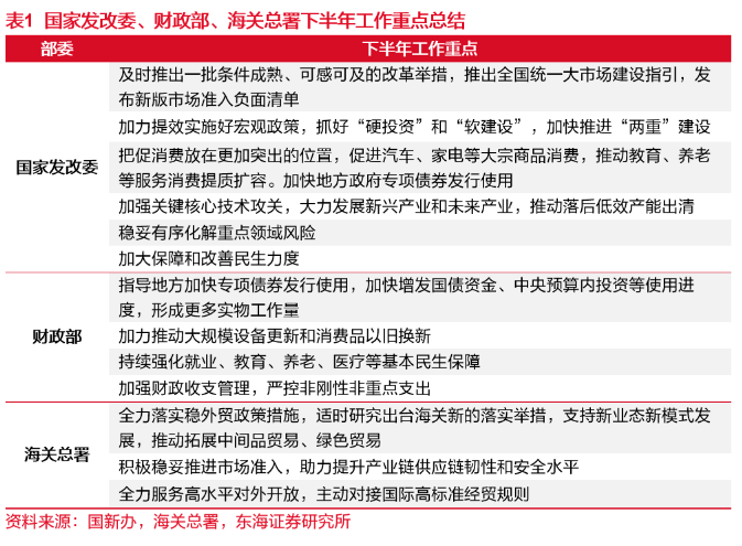
本周,国新办举行“推动高质量发展”系列新闻发布会,国家发改委、财政部有关负责人介绍了下半年的工作重点。其中,国家发改委提到“及时推出一批条件成熟、可感可及的改革举措;把促消费放在更加突出的位置;加快推进‘两重’建设;大力发展新兴产业和未来产业”,财政部提到“加快专项债、增发国债资金的使用进度,形成更多实物工作量,加力推动大规模设备更新和消费品以旧换新”。

消费方面,消费品以旧换新仍是政策支持重点。国家发改委副主任赵辰昕曾于今年4月提到“我国每年汽车、家电换代需求在万亿元以上级别”,消费品以旧换新市场空间巨大,预计汽车、家电等大宗商品消费有望保持较好增势。基建方面,截至7月,地方新增专项债累计发行1.8万亿元,发行进度不足5成,后续专项债资金支持有望进一步加力。

7月制造业PMI在收缩区间内略微回落,经济景气度略有下行,回升基础仍需巩固加强。制造业供需双降,其中新订单指数已连续4个月回落,内需不足仍是经济恢复的重要制约,但新出口订单指数回升或指向外需趋稳。原材料价格继续回落,企业成本压力有所缓解。原材料和出厂产品价差继续收窄,有助于企业效益的改善。行业上看,高温天气带动消费品制造业和高耗能行业景气度上升;同时,铁路船舶航空航天设备供需扩张较快(52%以上)。非制造业领域,服务业方面,暑期拉动效应显现,交通运输、景区游览、住宿餐饮行业表现较好,线上消费活跃度提升。建筑业方面,受高温、洪涝等因素影响,建筑业活动有所放缓,“517房地产新政”持续性有所不足,新房销售再度转弱。整体而言,7月PMI数据总体略偏弱,政治局要求坚定不移实现全年增长目标,预计政策上有望更加积极。

高频数据表现。地产:30城商品房成交面积环比26.8%,有月末冲量因素带动,其中一线城市环比增近2成,二三线城市环比增3成。消费出行:国内、国际航班执飞数量环比回升,电影票房环比下降,快递吞吐量、整车货运流量指数环比略降。外需:BDI指数环比回落。物价:工业品价格总体下跌,螺纹钢、水泥价格均有所回落;农产品中,除鸡蛋价格回落外,猪肉、水果、蔬菜价格均环比上涨。生产:上中游开工率多数回落,下游总体上升。

2.日本央行加息,美联储提及降息

本周日本央行及美联储分别发布利率决议,日本央行决定加息,美联储提及了降息的可能性,美元指数截至周四整体偏震荡,周五公布的非农数据低于预期,引发了市场的“衰退交易”,美元指数、美债收益率大幅回落。

北京时间8月1日凌晨,美联储维持联邦基金利率的目标区间在 5.25% 至 5.5% 不变,符合预期。

不能忽视美联储降息预期回调的风险。会议声明中对于就业增长的描述从上次会议的“强劲”变为“温和”,认为失业率虽然有所上升但仍处于低位,相较市场对于失业率即将落入萨姆规则定义的衰退区间的担忧更为乐观。在记者会上被问到萨姆规则时,美联储主席鲍威尔指出萨姆规则仅是统计规律,不一定有效。声明中对于通胀情况的表述也更趋温和。参考历史会议文件,就业与通胀的双重风险的平衡是美联储降息之前的必然表态,本次会议已为未来可能的降息打下了基础,但是否降息依然待定。美联储依然采取数据依赖的决策方式,重申对于下次会议尚未做出任何决策。鲍威尔表示9月有可能会降息,但不愿给出明确的前瞻指引,表示今年降息零次到几次的情景都有可能发生,完全取决于未来的经济数据,并未排除任何可能性。当前市场的信心主要来源于鲍威尔发言中对于经济突然恶化的风险的表述,而对于美联储表现出的谨慎性有所忽视。未来市场的降息预期仍有回调的风险。

7月31日,日本央行决定再次加息,将政策利率(无担保隔夜拆借利率)从0-0.1%提高至0.25%左右,并将国债购买额从目前的每月约6万亿日元逐步缩减,到2026年1月至3月减至每月3万亿日元左右,日本央行本次加息的幅度超过市场预期。

日元汇率可能还要看美联储的政策立场。工资回升是日本央行乐观通胀预期背后最大的支撑,名义工资增长在2024年“春斗”后明显加速。日本央行认为,工资和物价的上涨已经形成良性循环,将为通胀保持在政策目标以上提供支撑。随着日本逐步走出资产负债表衰退,虽然日本央行持有的国债比例仍然相对较高,但私营部门债券交易已越发活跃,日本央行利率可以回归市场化。日本央行于2024年3月宣布退出收益率曲线控制(YCC)计划,回归2013年之前以政策利率作为主要调控手段的传统框架。我们认为今年下半年可能仍会继续加息,但可供政策操作的窗口期较短。通胀虽然维持高位,但日本的实际经济增速不强,很可能限制日本央行未来的政策操作。日本的实际工资增速虽然从低谷回升,但仍处于负增长区间,导致居民消费支出低迷,2024年一季度GDP环比也出现了负增长。未来日本通胀回落的速度可能快于日本央行预期,进口商品价格下跌或是主要原因之一。由于日债利率的波动幅度持续小于美债,日元汇率可能还要看美联储的政策立场。预计日本央行将在今年下半年继续加息一到两次。

3.政策催化A股震荡回升

本周A股震荡回升。上证指数本周上涨0.50%,创业板指下跌1.28%,科创50上涨0.80%。头部券商兼并预期周三点燃A股情绪,其他交易日市场整体表现相对平淡,部分板块受政策利好影响明显。根据Wind热门概念指数分类,本周涨幅居前的是低空经济(+9.60%)、卫星导航(+9.15%)、CRO(+8.90%)、职业教育(+8.18%)、通用航空(+7.97%)、大飞机(+7.65%)。行业层面,7月30日下午中共中央政治局就推进现代边海空防建设进行第十六次集体学习。中共中央总书记习近平强调,立足国家安全战略和军事战略全局,统筹国内国际两个大局,把握边海空防新情况新特点新要求,努力建设强大稳固的现代边海空防。要强化科技赋能,加强边海空防新型手段和条件建设,构建边海空防立体智能管控体系。要做好国家空中交通管理工作,促进低空经济健康发展。8月1日,国务院办公厅发布关于健全基本医疗保险参保长效机制的指导意见,进一步放开放宽在常住地、就业地参加基本医保的户籍限制。相关政策或有利于提振低空经济、军工、医药等行业景气度。

4.利率、汇率和市场表现

利率小幅回落,逆回购当周净回笼。8月2日当周,DR007平均利率为1.7889%,环比回落2.73个BP。当周逆回购投放7810.5亿元,到期9847.50亿元,净回笼2037亿元。

美债收益率下降、美元指数回落,人民币升值。8月2日当周,10年期美债收益率均值为4.0400%,较上周均值下降21.2个BP。美元指数均值为104.1341,环比-0.22%;离岸人民币汇率均值升值0.53%至7.2320。

本周外资净流入、融资余额增加。8月2日当周,北向资金累计净流入32.19亿元,融资余额累计增加100.39亿元(截至8月1日)。

A股震荡回升。8月2日当周,上证指数上涨0.50%。申万31个一级行业中23个行业上涨。其中,综合(6.16%)、社会服务(5.49%)、建筑装饰(3.27%)、医药生物(3.21%)、农林牧渔(2.75%)涨幅居前;电力设备(-2.04%)、公用事业(-1.75%)、煤炭(-1.64%)、食品饮料(-1.39%)、建筑装饰(-1.20%)跌幅居前。

5.重要事件

1.中共中央政治局召开会议,分析研究当前经济形势,部署下半年经济工作

会议强调,下半年改革发展稳定任务很重,要全面贯彻落实党的二十大和二十届二中、三中全会精神,坚持稳中求进工作总基调,完整、准确、全面贯彻新发展理念,加快构建新发展格局,因地制宜发展新质生产力,着力推动高质量发展,围绕推进中国式现代化进一步全面深化改革,加大宏观调控力度,深化创新驱动发展,深入挖掘内需潜力,不断增强新动能新优势,增强经营主体活力,稳定市场预期,增强社会信心,增强经济持续回升向好态势,切实保障和改善民生,保持社会稳定,坚定不移完成全年经济社会发展目标任务。

会议指出,宏观政策要持续用力、更加给力。要加强逆周期调节,实施好积极的财政政策和稳健的货币政策,加快全面落实已确定的政策举措,及早储备并适时推出一批增量政策举措。要加快专项债发行使用进度,用好超长期特别国债,支持国家重大战略和重点领域安全能力建设,更大力度推动大规模设备更新和大宗耐用消费品以旧换新。要优化财政支出结构,兜牢“三保”底线。要综合运用多种货币政策工具,加大金融对实体经济的支持力度,促进社会综合融资成本稳中有降。要保持人民币汇率在合理均衡水平上的基本稳定。要切实增强宏观政策取向一致性,形成各方面共同推动高质量发展的强大合力。

(信息来源:新华社)

2.证监会召开学习贯彻党的二十届三中全会精神,进一步全面深化资本市场改革外资机构座谈会

吴清强调,党的二十届三中全会对资本市场改革作出一系列重要安排。当前,证监会正研究谋划进一步全面深化资本市场改革开放的一揽子举措。证监会将坚定不移地深化改革、扩大开放,依法从严加强监管和大力保护投资者合法权益,持续增强政策的稳定性、可预期性。在这个过程中,希望包括外资机构在内的市场各类主体积极参与,在健全法律制度、完善市场定价机制、加强交易监管等方面加强研究、建言献策。同时,也希望相关外资机构发挥国际投资银行和投资机构的优势,坚持长期主义,讲好中国故事。

(信息来源:证监会)

3.证监会召开学习贯彻二十届三中全会精神暨年中工作会议

会议强调,加快建设安全、规范、透明、开放、有活力、有韧性的资本市场。一是以改革促稳定,建立增强资本市场内在稳定性长效机制。二是以改革促发展,更好服务高水平科技自立自强和新质生产力发展。三是以改革强监管,切实保护投资者合法权益。四是以改革强队伍,深入推进证监会系统自我革命。

会议指出,下一步要突出抓好以下工作。一是切实维护市场平稳运行。加强市场风险综合研判和应对,提高交易监管的针对性有效性,不断改进预期管理。二是更大力度服务实体经济回升向好。完善新股发行逆周期调节机制,用好债券、期货、区域性股权市场等多层次资本市场工具,稳妥有序推进资本市场制度型开放。三是推动股票发行注册制走深走实。加强发行上市全链条监管,大力推进投资端改革。四是培育高质量上市公司。引导上市公司加大分红、回购等力度,督促提升公司治理水平,更好发挥并购重组的作用。五是着力防范化解私募基金、债券违约等重点领域风险。六是大力提升监管执法效能。坚持重拳治乱,加大力度防假打假,严肃惩处重大违法个案。

(信息来源:证监会)

4.财政部召开学习贯彻党的二十届三中全会精神专题会议

会议要求,坚定不移把深化财税体制改革向纵深推进,要聚焦构建高水平社会主义市场经济体制,围绕推动高质量发展这个首要任务,着眼完善宏观调控制度体系,全力贯彻落实全会决策部署。一是健全预算制度,大力推进财政科学管理。收入上要加强财政资源统筹,支出上要深化零基预算改革,管理上要更加突出绩效导向,强化国家重大战略任务和基本民生财力保障。二是健全税收制度,优化税制结构。研究同新业态相适应的税收制度,规范税收优惠政策,完善对重点领域和关键环节支持机制,实行劳动性所得统一征税,完善增值税留抵退税政策和抵扣链条,深化税收征管改革。三是建立权责清晰、财力协调、区域均衡的中央和地方财政关系,增加地方自主财力,更好调动两个积极性。

(信息来源:财政部)

5. 国家金融监督管理总局召开学习贯彻党的二十届三中全会精神暨2024年年中工作会议

会议要求,系统上下要扎实推进防风险、强监管、促发展各项工作。一是着力防控重点领域金融风险。稳妥有序防范化解中小金融机构风险,引导金融机构完善定位和治理。推动城市房地产融资协调机制更好发挥作用。指导金融机构积极配合化解地方政府债务风险。二是坚决落实强监管严监管要求。积极主动加强央地协同,合力防范打击非法金融活动。三是全力支持经济社会发展。助力因地制宜发展新质生产力,加快构建与科技创新相适应的科技金融体制。坚持和落实“两个毫不动摇”,引导金融机构完善民营企业融资支持政策。强化有效投资的融资保障,支持传统企业数智改造、绿色改造,加大消费领域信贷投放,推动金融高水平开放,促进外贸稳定增长。

(信息来源:国家金融监督管理总局)

6.国务院总理李强主持召开国务院常务会议

会议强调,要增强经济持续回升向好态势,坚定不移完成全年经济社会发展目标任务。要优化强化宏观政策,加大宏观调控力度,既要根据已出台政策的施行情况狠抓落实、加快进度,也要研究推出一批操作性强、效果好、让群众和企业可感可及的增量政策举措。要创新思路和办法,集中资源力量攻关,在扩大国内需求、培育壮大新兴产业和未来产业等方面取得更多实质性突破。要进一步稳预期强信心,依靠实打实的政策举措和改革行动,释放更多积极信号。

(信息来源:央视新闻)

7.国新办举行“推动高质量发展”新闻发布会,财政部有关负责人发言

税收制度方面,财政部副部长王东伟介绍,第一,拓展地方税源。考虑将推进消费税征收环节后移并稳步下划地方,分品目、分步骤稳妥实施,拓展地方收入来源,引导地方改善消费环境。研究把城市维护建设税、教育费附加、地方教育附加合并为地方附加税,授权地方在一定幅度内确定具体适用税率。第二,适当扩大地方税权。探索研究在地方税税制要素确定,以及具体实施上赋予地方更大自主权。第三,规范非税收入管理。考虑适当下沉部分非税收入管理权限,由地方结合实际差别化管理。把依托行政权力、政府信用、国有资源资产获取的收入全部纳入政府预算管理。

关于下半年财政如何发力,财政部综合司司长林泽昌介绍,一是指导地方加快专项债券发行使用,加快增发国债资金、中央预算内投资等使用进度,形成更多实物工作量。二是加力推动大规模设备更新和消费品以旧换新。三是持续强化就业、教育、养老、医疗等基本民生保障。四是加强财政收支管理,严控非刚性非重点支出。

(信息来源:国新办)

8.国新办举行“推动高质量发展”新闻发布会,国家发改委有关负责人发言

国家发改委下半年的工作重点主要包括六个方面:1)及时推出一批条件成熟、可感可及的改革举措,推出全国统一大市场建设指引,发布新版市场准入负面清单。2)加力提效实施好宏观政策,抓好“硬投资”和“软建设”,加快推进“两重”建设。3)把促消费放在更加突出的位置,促进汽车、家电等大宗商品消费,推动教育、养老等服务消费提质扩容。加快地方政府专项债券发行使用。4)加强关键核心技术攻关,大力发展新兴产业和未来产业,推动落后低效产能出清。5)稳妥有序化解重点领域风险。6)加大保障和改善民生力度。

关于促进民营经济健康发展的措施,国家发改委负责人提到三个方面:1)加大政策支持,支持有能力的民营企业牵头承担国家重大技术攻关任务,完善民营企业融资支持政策。2)破除准入壁垒,推进基础设施竞争性领域向经营主体公平开放。3)强化法治保障,制定民营经济促进法,加强产权执法司法保护。

(信息来源:国新办)

9.欧元区二季度GDP同比略超预期

欧元区二季度GDP初值同比0.6%,预期0.5%,一季度终值同比0.4%。二季度GDP初值环比0.3%,预期0.2%,一季度终值环比0.3%。欧元区7月经济景气指数95.8,预期95.4,前值95.9;服务业景气指数4.8,预期5.5,前值6.5。

(信息来源:Wind)

10.美国7月ISM制造业PMI低于预期和前值

美国7月ISM制造业PMI为46.8,创2023年11月以来新低,预期48.8,前值48.5。(信息来源:Wind)

6.行业周观点汇总

8.下周关注

中国7月进出口;

中国7月通胀;

日本央行7月货币政策会议纪要。

9.风险提示

地缘政治风险,导致原油价格大幅上涨的风险,进而影响美国再通胀压力,降息时间点再推后可能扩大中美息差压力。

政策落地不及预期的风险,影响投资以及消费的复苏,导致国内经济恢复速度整体偏慢。