印尼产业政策频出 镍价底部支撑强化
发布时间:2025-03-12 11:27:02      来源:安泰科

1. 镍特权使用费调整 推高镍矿使用成本

印尼镍特权使用费目前实行的是第26/2022号政府条例的规定,而在3月8日能矿部提出的方案中,新的方案对不同基准价格下的产品特权使用费做出细分,并提高了最低使用费的标准。

基于目前的价格水平,ESDM还提议取消镍锍的暴利税条款,该条款此前在政府条例第26/2022号中设定为每吨2,100美元。能源与矿产资源部矿产和煤炭局局长Tri Winarno表示,政府启动这些条例的修订是为了改善非税收入的管理。暴利税是一种临时征收的税款或费率,适用于在商品价格暴涨或不可预测的市场现象中录得高额或不合理利润的公司或行业。

根据印尼上市镍企业年报,2024年印尼NPI现金成本在10000-11000美元/金吨水平,销售盈利在1000-1500美元/金吨(销售实现价格-现金成本)。以当前价格水平测算,每金吨NPI的镍矿成本预计增加200美元/金吨,而NPI的特权使用费无变化,镍矿使用成本的提高将会明显提升NPI的冶炼成本,压缩NPI的利润空间。

表1 现行特权使用费与提议修改比例

来源:ESDM,安泰科

2. 印尼多措并举 推高镍矿使用成本

印尼镍生产在全球占据最大比重,其政策变更牵动市场情绪。根据INSG数据,2024年印尼镍矿产量232.8万吨,在全球占比由2023年的55%提升至61.6%。在印尼镍矿额度释放持续受控的背景下,加上印尼斋月以及苏拉威西矿区近期雨水天气影响,镍矿供给依然偏紧,镍矿升水持续上涨,火法矿升水从16-17美元/湿吨抬升至21-23美金/吨,湿法矿从22美元/湿吨涨至26美元/湿吨。

图1 印尼镍矿价格

从印尼近期公布的镍产业政策来看,印尼的镍产业政策倾向于加强镍产品价格与LME镍价的联系,并强化对开采与使用量的管理,这样一来,供应节奏减缓将更顺利地传导到LME价格上。

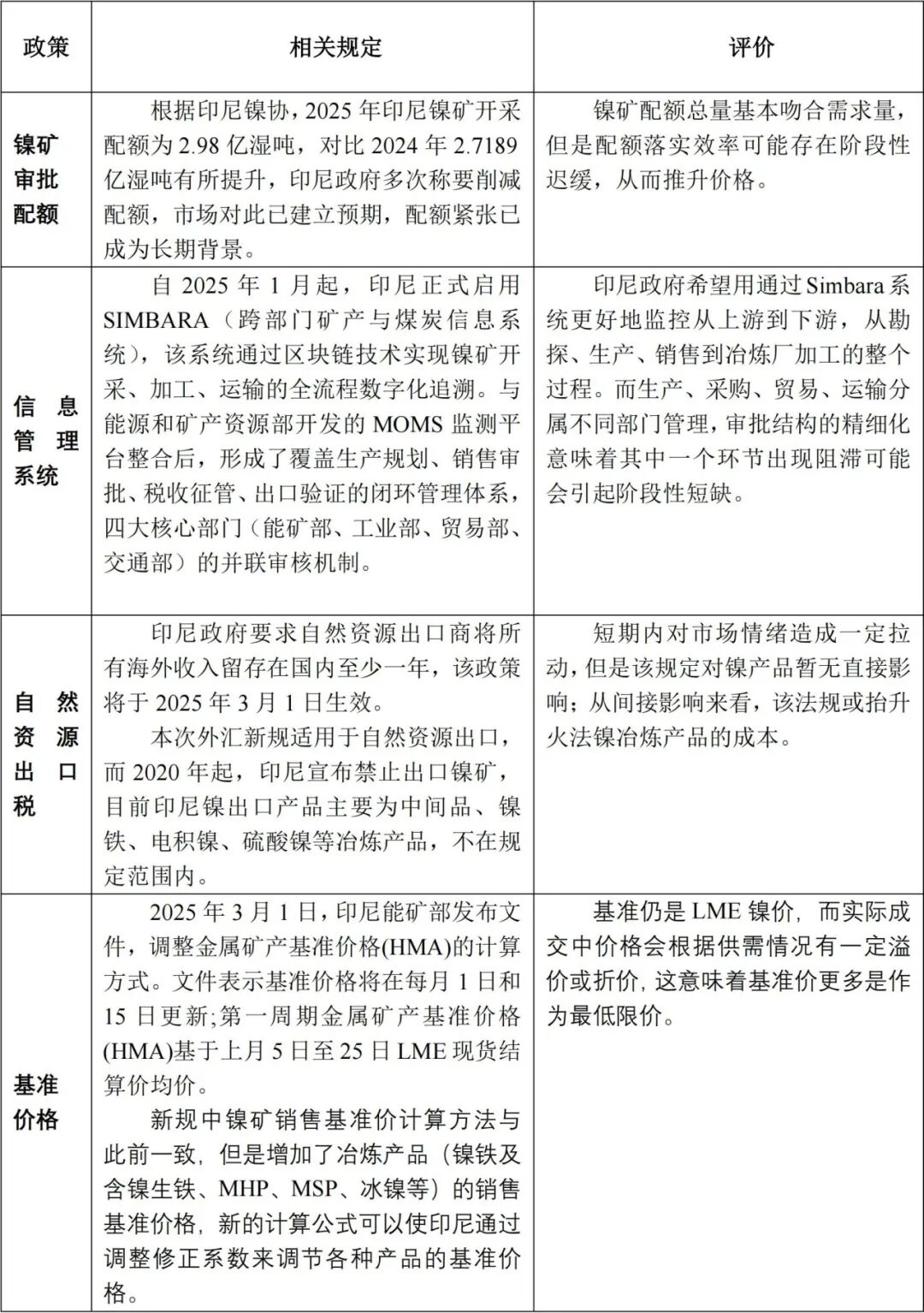
表2 近期印尼主要镍产业相关政策

来源:ESDM,APNI,安泰科

3. 主要资源国政策产生合力 镍价支撑强化

近期镍价走强,沪镍主力向上突破13万元/吨,结束了2024年11月以来的宽幅震荡走势。3月以来,LME3M镍涨幅超过5%,3月10日最高达到16720美元/吨,达到3个月以来新高。在年后基本面回暖、主要企业减产、资源国政策发力、投机资金入场等因素共同作用下,镍价支撑强化。

除印尼外,菲律宾年初以来也在镍矿开采领域动作频繁,希望效仿印尼从资源国向冶炼国转型。2月3日菲律宾参议院通过一项禁止原矿出口的法案。目前该法案仅通过参议院批准,后续还需要众议院审议,审议最早将于本年6月进行。该法案一旦签署成为法律,将在五年后生效。3月7日,据菲律宾媒体,菲律宾巴拉望(Palawan)省近日宣布,未来五十年内将暂停为新矿业项目发放许可。巴拉望省是菲律宾主要高品位镍矿产地之一,根据规定,目前已在生产状态的镍矿不受影响

刚果金宣布暂停钴产品出口4个月,钴价格快速反弹,印尼钴产物主要来自MHP中作价的钴,这在一定程度上推高MHP价格。与此同时,这一事件进一步强化了市场对主要供应国政策变化对价格的影响力的认知。