碳酸锂:政策与供需
发布时间:2025-09-10 16:04:10      来源:中粮期货研究中心

9月10日:

摘要

近期,碳酸锂期价受市场传闻扰动剧烈波动。本文梳理锂矿采矿权延续与变更、安全生产许可证审批流程,并评估供给端扰动。结论:宜春事件风险未完全解除,但市场情绪已趋冷静;叠加下半年马里矿石到港、新疆大红柳滩增量释放,以及氢氧化锂产线转产充裕,8月云母停产后国内碳酸锂产量仍升,四季度进口预期增加,去库幅度将低于去年同期。

正文

一采矿权申请资料清单及要求

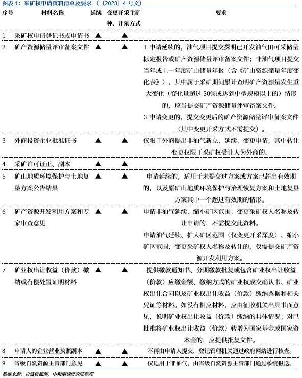
根据目前在实行的自然资规〔2023〕4号文《自然资源部关于进一步完善矿产资源勘查开采登记管理的通知》完善矿产资源勘查登记管理,其中附件4明确了采矿权申请资料清单及要求,涉及采矿证延续和采矿证变更开采主矿种、开采方式的审批所需资料基本一致。具体如下

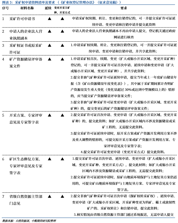
2025年5月16日,为贯彻落实新修订的《矿产资源法》,规范矿业权登记行为,优化完善矿产资源勘查开采许可管理制度,促进矿产资源合理开发利用,自然资源部网站发布,起草了《自然资源部关于印发〈矿业权登记管理办法〉的通知(征求意见稿)》《自然资源部关于矿产资源勘查开采许可管理有关事项的通知(征求意见稿)》,现向社会公开征求意见。征求意见稿中,将战略矿种锂矿的审批权下放到了省级(详见下图),市场认为这会加快锂矿的审批进度。

2025年6月13日,自然资源部官网发布,“上述2个文件征求意见稿分别收到社会各界提出的意见和建议88条、54条。我们将对上述意见和建议进行认真研究,并最大程度地予以吸收采纳。”截至9月8日,没有发布实施通知。如《矿业权登记管理办法》发布实施,则《自然资源部关于进一步完善矿产资源勘查开采登记管理的通知》(自然资规〔2023〕4号)《自然资源部关于部本级应用电子矿产资源勘查许可证、采矿许可证有关事项的公告》(2021年第41号)同时废止。

对比〔2023〕4号文的采矿权申请资料清单及要求,外商投资企业批准证书和矿业权出让收益(价款)缴纳或有偿处置证明材料不用企业提交,外商投资企业征明材料在(征求意见稿)中没有再提,矿业权出让收益(价款)缴纳或有偿处置则由省级自然资源主管部门意见《关于XX采矿权登记和采矿许可申请核查意见的函》中第九项矿业权出让收益(价款)缴纳或有偿处置的具体情况说明,减少企业负担,提高审核效率。

二安全生产许可证申请条件

金属非金属矿山建设项目安全设施设计的行政许可,实施主体为国家矿山安全监察局,法定办结时限20个工作日,承诺办结时限20个工作日。法定办结时限说明,办理过程中所需的材料补正、检测、鉴定、现场核查、专家评审、整改等不计入时限。安全生产许可证的审查依然有国家级、省级和市县级,下图为国家级的申报材料和受理条件。

依据《国家矿山安全监察局关于进一步加强非煤矿山安全生产行政许可工作的通知》明确非煤矿山安全生产行政许可权限。省级应急管理部门负责的行政许可,除国家矿山安全监察局负责审查的建设项目外,其他金属非金属地下矿山、设计边坡高度150米及以上的金属非金属露天矿山(含排土场)和尾矿库等建设项目安全设施设计审查由省级应急管理部门负责。金属非金属地下矿山、设计边坡高度200米及以上的金属非金属露天矿山和尾矿库,以及中央管理企业所属非煤矿山等安全生产许可证审核颁发由省级应急管理部门负责。

8月28日,永兴材料公告,旗下花桥矿业的安全生产许可证已顺利通过审批完成续期,有效期自2025年9月6日起至2028年9月5日止。需要特别说明的是,本次续期是针对原陶瓷土300万吨/年矿证所配套的安全生产许可证,属于不改变矿种和开发方案下的延续流程。若未来发生矿种变更,其采矿许可证及安全生产许可证均须重新报批。

三供需双旺

近期碳酸锂期货价格呈现震荡格局,现货市场交投活跃。随着“金九银十”传统旺季来临,下游材料厂库存水平持续增长,库存周期小幅延长。根据SMM数据,碳酸锂周度样本库存减少1044吨,其中冶炼厂库存下降3861吨,下游碳酸锂库存增加2407吨,其他库存增加410吨;周度产量为19419吨,环比增加389吨。回顾枧下窝矿区停产后,国内碳酸锂产量不降反升,主要原因是价格冲高后,国内锂矿库存充裕,且传统氢氧化锂生产商已完成向碳酸锂生产的柔性产线转换,推动国内以锂辉石为原料的碳酸锂产能显著提升。在价格高位、原料供应充足以及产能富余的共同作用下,国内锂辉石提锂的碳酸锂产量持续创新高

8月需求旺季迹象初步显现。据则言咨询统计,8月份磷酸铁锂产量为32.88万吨,环比增长7.7%,增量约2.35万吨。受碳酸锂价格上涨带动,8月中旬起下游企业积极采购,行业提前进入旺季节奏,磷酸铁锂产销均创新高。电池厂排产稳步提升,由于头部电池厂产能利用率较高,储能领域出现供不应求,部分电池厂甚至挤占动力电池产能,导致动力电池已有缺货现象,电池端价格开始上调。预计第四季度仍有新增产能释放,进一步带动材料需求增长。

四预期偏差

枧下窝矿区采矿证到期停产事宜已于8月上旬落实,市场多头随之将关注点转向宜春其余7座矿山(其中6座在产),这些矿山需在9月30日前提交储量核实报告,并可能因被要求按锂矿标准重新申请采矿许可证而面临停产。回顾7月14日宜春市自然资源局发布的通知,被点名的矿山存在“证载矿种与实际开采矿种不符”的共性问题——这些矿山最初以陶瓷土或高岭土等普通矿种名义获批,实际却主要开采价值更高的锂云母,涉嫌规避审批权限和越权审批。根据新《矿产资源法》要求,此类问题需逐一整改;但考虑到锂作为战略性矿产资源,政策目的并非简单关停,而是推动合法合规开采,补缴矿权权益金及提升成本将是大概率事件。市场关注是否有过渡性政策出台以避免生产中断。

另一关键变量是枧下窝矿区的停产时长。乐观预期为3个月,悲观预期则可能达1年。监管要求于9月30日前提交资源储量报告,将主矿种由陶瓷土变更为锂矿。由于两类矿种在勘查网度、安全评价、环境影响评价及能源评估等前置审批环节存在显著差异,中性预估停产时间为6至9个月,2026年供需平衡表可能据此修正。后续进展可参考藏格察尔汗矿区的批复情况,截至上周该矿区尚未复产,但市场对其9月复产存在预期。

7月锂矿大量到港,为国内碳酸锂产量创新高提供了原料基础。下半年,随着非洲马里锂矿稳定到港及新疆大红柳滩矿区放量,国内锂辉石加工产能因氢氧化锂产线转换而充裕,8月国内碳酸锂产量在云母矿停产后反而上升。预计第四季度碳酸锂进口量将进一步增长,因此在现有旺季预期下,实际去库幅度可能不及去年同期,需要电池端产能进一步释放才能刺激更多需求。

风险提示:矿山减停产不及预期、新能源政策更新、技术替代加速