美国大选对大宗商品价格的影响
发布时间:2024-11-06 10:20:34      来源:东海期货研究

事件要点

美国2024年大选日已经进入最后冲刺阶段,目前特朗普跟哈里斯在全国民调支持率上还是很胶着。截至目前,民调仍未显示出明显的“一边倒”倾向。截至北京时间11月4日,根据美国民调网站RealClearPolitics,特朗普和哈里斯在全国范围内的民调支持率分别为48.5%和48.4%。目前美国大选选情焦灼,只能等待最终的结果。在最顺利的情况下,当地时间选举夜即公布结果,大概在北京时间11月6日中午或下午揭晓,并且失败方承认结果。

对大宗商品价格影响,由于特朗普与哈里斯的政策主张不同,对于大宗商品市场的影响也不尽相同。对于原油市场,特朗普支持传统能源市场,原油供应可能增加以及需求可能下降,对原油价格总体形成利空。哈里斯不支持对页岩油等进行大规模投资,但也并未表示反对,对原油价格的影响中性偏空。

对于金属市场,特朗普的内需刺激政策以及贸易政策会大幅提升美国的通胀,抑制美国商品需求;全球经济放缓会对金属需求产生负面影响。虽然制造业回归政策可能增加对基本金属的需求;综合判断,基于金属对经济的敏感性而言,特朗普对金属市场的影响偏负面。哈里斯政策主张基本延续目前的政策,在美联储降息的背景下,美国经济延续软着陆的路径,对金属的需求将逐步上升。而且哈里斯提出的加强基础设施建设和推动清洁能源发展的政策可能增加对金属的需求,总体利好金属价格。

对于黄金市场,短期而言,由于特朗普的外交和贸易方面的政策跟美国拜登政府的政策差别较大,政策引发市场不确定性或地缘政治紧张局势升级,可能继续推动黄金价格上涨。中长期而言,特朗普在外交上对于俄乌冲突和中东地区的政策有助于稳定市场情绪和地缘政治局势,可能抑制黄金价格上涨,利空黄金价格。若哈里斯胜选,短期而言,美国内外政策变动不大,对全球的不确定性影响减弱,短期可能导致黄金价格回调。中长期而言,哈里斯将延续当前对俄乌冲突以及中东地缘政治的立场,中长期避险需求仍存。此外,美联储既定的降息路径也将在中长期推升金价上涨。总体判断,哈里斯政策主张对黄金市场形成利好,但利好相对有限。

对于农产品市场,特朗普如果提高关税导致贸易壁垒增加,可能影响农产品的出口和进口,进而影响农产品价格。基于特朗普上一任期政策表现,农产品可能成为可能引发的贸易战的牺牲者,利好国际农产品价格,但利空美国国内农产品价格,导致美国国内外价差拉大。哈里斯的政策主张对农产品市场的影响可能相对较小。她提出的降低食品和医疗成本的政策可能对农产品价格产生一定影响,但这种影响可能较为有限。

正文

1.美国大选情况

美国2024年大选日已经进入最后冲刺阶段,目前特朗普跟哈里斯在全国民调支持率上还是很胶着。截至目前,民调仍未显示出明显的“一边倒”倾向。截至北京时间11月4日,根据美国民调网站RealClearPolitics,特朗普和哈里斯在全国范围内的民调支持率分别为48.5%和48.4%。11月3日《纽约时报》和锡耶纳学院的民调显示,哈里斯和特朗普在关键摇摆州的竞争陷入僵局,哈里斯在内华达州、北卡罗来纳州和威斯康星州微弱领先于特朗普,而特朗普在亚利桑那州保持优势,并已抹平了哈里斯在宾夕法尼亚州的领先优势。

目前美国大选选情焦灼,只能等待最终的结果。在最顺利的情况下,当地时间选举夜即公布结果,大概在北京时间11月6日中午或下午揭晓,并且失败方承认结果。第二种情况下,摇摆州计票拖延,结果在几天后公布(类似2020年),宾夕法尼亚、威斯康星不允许提前处理邮寄选票,而内华达州允许接受选举日后才寄到的选票,这可能导致结果延后。第三种情况就比较麻烦,如果失败方提出异议,可能导致重新计票和法律诉讼,结果需等到选举日后几周才会公布(类似2000年)。这种情况在选情胶着且特朗普落败时尤为可能。尽管2020年后通过了相关改革法案,但风险依然存在。

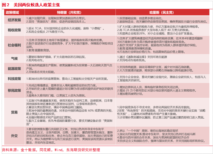
2.美国两位候选人政策主张

对比特朗普与哈里斯的政策,我们可以看出,特朗普的政策转变较大,而且更加激进;哈里斯则是基本延续拜登政府的政策框架,仅在能源、外贸等方面做出一些改变。

特朗普政策主张对内减税、重振制造业并坚持“美国优先”;对外加征高额关税、驱赶移民;气候能源上,取消传统能源生产限制,同时开始表态支持太阳能;上述政策在刺激内需的同时,也从供需端强化了美国通胀上行风险。哈里斯的政策主张则延续了拜登政府的思路,对美国经济的影响更加中性,对内提倡对富人征税、提高企业税,同时为中低收入者和小企业减税,对外加强对非法移民的管理,也同时鼓励移民。在气候和能源上,既鼓励新能源同时支持传统能源。

总的来看,特朗普与哈里斯的政策主张既有共识、也有分歧。

共识包括:1、减税。双方经济政策的核心均是通过减税来刺激经济。根据CRFB测算,特朗普和哈里斯的减税政策将在未来十年(2026-2035财年)分别最高减税11.9万亿美元和5万亿美元。2、推动制造业回流。特朗普计划通过将关键供应链带回美国,禁止将工作外包的公司与联邦政府开展业务等措施,推动制造业回流美国;哈里斯将制定“美国前进”战略,投资新兴技术以及实现传统产业的现代化转型。3、控制非法移民。特朗普对非法移民始终采取“零容忍”态度,哈里斯近期也强调了控制非法移民的必要性,同时也要加强管理。4、扩大住房供应。特朗普计划开放部分联邦土地用于新房建设,哈里斯将设立新的税收抵免支持房屋新建和修复。5、关于气候与能源政策,特朗普取消传统能源生产限制,使美国重新成为世界第一大石油和天然气生产国,也开始表态支持太阳能。哈里斯也表示支持传统能源,弱化环境保护主张,减少对外国石油依赖均表示支持传统能源;同时大力发展清洁能源。6、对中国在技术和经济领域采取限制措施。特朗普致力于推动与中国“脱钩断链”,对中国商品加征关税,发起对华半导体出口限制等。哈里斯也提出,要采取“有选择性”的关税措施,支持对中国的某些关键行业实施“战略性关税”。

分歧包括:1、关于减税政策,特朗普对内大规模减税,包括推动《减税和就业法案》永久化,并对企业进一步减税,对外加征关税;哈里斯侧重为中低收入群体减税,向富人和大企业加税。2、关于移民政策,特朗普更加强硬,哈里斯较为温和。特朗普计划进行美国历史上最大规模的非法移民驱逐行动。3、关于能源政策,特朗普重视传统化石能源发展,哈里斯延续拜登政策,更加偏向对清洁能源的支持。4、关于对外贸易,特朗普将推进更加激进的关税政策,哈里斯的关税政策较为温和。特朗普的外贸政策主要包括:对进口商品加征10%的基准关税,取消中国的最惠国待遇,并对中国商品加征60%的关税等。哈里斯反对特朗普全面征收关税的政策,但未提出新的贸易政策,可能维持现状或对部分行业进行贸易保护。

3.美过大选结果对经济的影响

3.1.对美国经济的影响

如果特朗普当选,他将采取减税的政策,采取更加扩张性的财政政策,赤字将扩大,在一定程度上可以提振美国国内需求;坚持“美国优先”原则,促进供应链回流本土,一方面会增加美国的就业、促进美国的消费;整体上提振美国的需求。但是,特朗普采取的贸易保护注意政策,对中国进口的商品征收60%的关税,对全球其他国家征收10%的关税,或将掀起全球性的贸易战,进而对全球经济造成巨大的负面冲击,也会影响自身的经济。在货币政策上,由于特朗普的减税等内需刺激政策以及贸易战将导致美国的通胀上升,美联储不得不提前停止降息,进而对美国乃至全球其他经济体造成负面冲击。因此,如果特朗普上台,他的内需刺激政策可能在中长期提振美国经济、但中短期通胀的上升以及可能的贸易战导致外需下降将导致美国经济放缓。

如果哈里斯获胜,她将大体上延续拜登政府当前的政策,美国经济可能会继续软着陆的轨迹。在这种情况下,美联储可能会坚持其预期的宽松政策路径。美国经济在宽松的货币政策环境下逐步实现软着陆进入实现经济的回暖。

3.2.对中国经济的影响

今年以来国内经济在前三季度整体持续放缓。三季度末以来,国内政策刺激持续加强。货币政策上,央行下调存款准备金率0.5个百分点,向金融市场提供约1万亿元的长期流动性,并可能进一步下调0.25-0.5个百分点。政策利率方面,7天期逆回购操作利率将下调0.2个百分点,LPR利率下调25BP,货币政策进一步宽松。财政政策上,10月12日,财政部推出四项增量政策,包括化解地方政府隐性债务风险、运用专项债资金收购商品房等等。政策支持力度加大,在全球货币政策持续宽松的背景下,国内经济复苏的预期在增强。

但是,国际贸易形势复杂多变,中欧贸易摩擦加剧,美国大选的结果可能对全球贸易格局产生深远影响。如果特朗普胜选,特朗普在任期内采取强硬立场。包括重谈北美自贸协定,填补中国商品转口漏洞;取消中国的最惠国待遇,对来自中国的商品征收60%或更高的关税;限止美国人在中国投资。势必会对中国的出口以及外贸供应链产生巨大的冲击,进而拖累国内经济的增长。相比之下,哈里斯团队主张通过多边合作来维护自由贸易体系。贸易政策上,同中国竞争而不寻求冲突,多样化两国经济关系而非脱钩;采取“有选择性”的关税措施,支持对中国的某些关键行业实施“战略性关税”,以避免对消费者和市场产生重大影响;计划填补美加墨协议漏洞,防止第三国产品通过墨西哥转口进入美国。虽然哈里斯的贸易政策会对国内的外贸形成一定的负面影响,但是由于路径明确,破坏性相对较小,对我国的外贸影响相对较小,对中国的经济影响也相对较小。

4.美国大选对大宗商品价格的影响

由于特朗普与哈里斯的政策主张不同,对于大宗商品市场的影响也不尽相同。

原油市场

特朗普支持传统能源行业,表示将迅速重新实现能源独立,并致力于提高产量,这可能导致全球能源供给增加;另一方面,如果特朗普的贸易政策导致全球经济放缓,进而导致原油需求降低,这将对原油市场产生负面影响。综合判断特朗普对能源方面的政策,对原油价格总体形成利空,这主要是基于原油供应可能增加以及需求可能下降的预期进行的判断。

哈里斯支持传统能源,弱化环境保护主张,减少对外国石油依赖;并表示要大力发展清洁能源,释放部分战略石油储备以降低能源价格。并未明确提出支持或反对传统能源产业的政策主张,但一方面,她表示要减少对外国石油依赖,释放部分战略石油储备以降低能源价格;另一方面,她的环保理念和可能的清洁能源政策可能推动清洁能源的发展并减少对传统能源的依赖,那么原油需求可能会受到抑制,从而对油价产生负面影响。然而,这种影响可能相对较小。综合判断哈里斯对能源方面的政策,不支持对页岩油等进行大规模投资,但也并未表示反对,综合判断对原油价格的影响中性偏空。

金属市场

特朗普的关税政策可能对金属市场影响较为复杂。在经济层面,特朗普的内需刺激政策以及贸易政策会大幅提升美国的通胀,抑制美国商品需求;而且提高关税,以及由此引发的贸易争端和全球经济放缓会对金属需求产生负面影响。虽然限制新能源发展的政策会约束相关行业投资,影响需求;但是制造业回归政策可能增加对基本金属的需求,从而支撑金属价格。综合判断,基于金属对经济的敏感性而言,特朗普对金属市场的影响偏负面。

哈里斯的政策主张利好金属特别是有色金属需求。首先,哈里斯的政策主张基本延续目前的政策,在美联储降息的背景下,美国经济延续软着陆的路径,对金属的需求将逐步上升。其次,哈里斯提出的加强基础设施建设和推动清洁能源发展的政策可能增加对金属的需求,前者对黑色金属产生利好,后者对有色金属特别是通过需求产生利好影响。综合判断,若哈里斯胜选,总体利好金属价格。

黄金市场

特朗普的政策主张和地缘政治政策可能对黄金市场产生影响。短期而言,由于特朗普的外交和贸易方面的政策跟美国拜登政府的政策差别较大,特朗普胜选,政策引发市场不确定性或地缘政治紧张局势升级,可能继续推动黄金价格上涨。然而,中长期而言,特朗普在外交上对于俄乌冲突和中东地区的政策有助于稳定市场情绪和地缘政治局势,可能抑制黄金价格上涨,利空黄金价格。

哈里斯的政策主张可能对黄金市场产生-定影响,但影响相对较小。短期而言,哈里斯胜选,美国内外政策变动不大,对全球的不确定性影响减弱,短期可能导致黄金价格回调。但是,中长期而言,哈里斯将延续当前对俄乌冲突以及中东地缘政治的立场,中长期避险需求仍存。此外,美联储既定的降息路径也将在中长期推升金价上涨。总体判断,哈里斯政策主张对黄金市场形成利好,但利好相对有限。

农产品市场

特朗普的贸易政策对农产品市场影响较为显著。如果提高关税导致贸易壁垒增加,特别是对需求大国中国征收高额关税,可能影响农产品的出口和进口,进而影响农产品价格。基于特朗普上一任期政策表现,农产品可能成为可能引发的贸易战的牺牲者,利好国际农产品价格,但利空美国国内农产品价格,导致美国国内外价差拉大。

哈里斯的政策主张对农产品市场的影响可能相对较小。她提出的降低食品和医疗成本的政策可能对农产品价格产生一定影响,但这种影响可能较为有限。