有色金属:铝制合金提质增效,终端应用蓄势待发
发布时间:2024-10-30 11:24:37      来源:东莞证券

本报告导读

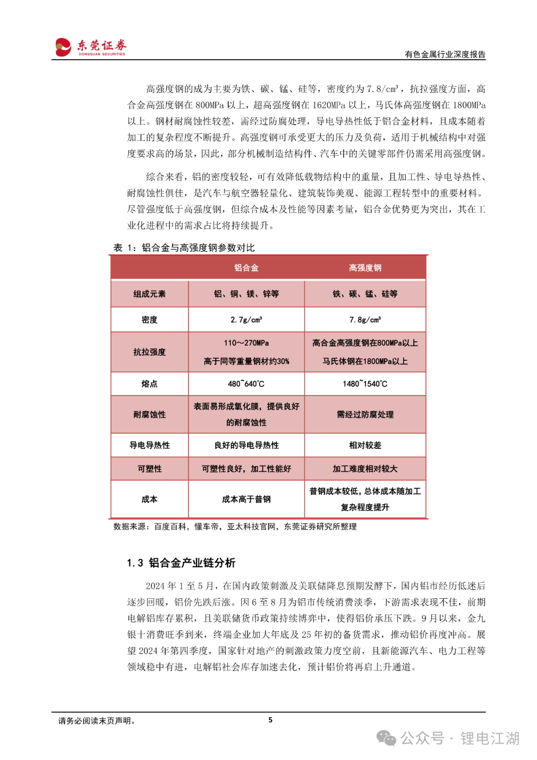
  轻质高强、特性优良,铝合金地位稳固。铝合金是最为常见的轻质合金,具备轻质性、高强度、耐腐蚀、散热性强、可加工性强等多重优点。铝合金以铝作为合金基体,加上铜、镁、锌等其他金属元素制作而成,密度约为2.7g/cm3,抗拉强度在110~270MPa之间,高于同等质量钢材约30%,轻质高强的特点使得铝合金在工业、制造业中的渗透率持续提升。铝合金耐热耐腐蚀能力较好,在潮湿环境下,铝合金表面易形成一层氧化膜,为合金基体提供良好的保护层。此外,铝合金易加工成型,可塑性能强,是汽车外观、建筑装饰等领域的理想材料。

  政策推动与基本面共同演绎,铝价有望再度冲高。2024年1至5月,在国内政策刺激及美联储降息预期发酵下,国内铝市经历低迷后逐步回暖,铝价先跌后涨。因6至8月为铝市传统消费淡季,下游需求表现不佳,前期电解铝库存持续累积,且美联储货币政策持续博弈,使得铝价承压下跌。9月以来,金九银十消费旺季到来,终端企业加大年底及25年初的备货需求,推动铝价再度攀升。2024年第四季度,国家针对地产的刺激政策力度空前,且新能源汽车、电力工程等领域稳中有进,电解铝社会库存加速去化,预计铝价有望再启上升通道。

  新能源用铝稳中有进,建筑用铝占比逐年下降。2023年,国内原铝终端消费结构中,建筑用铝占比24%,交通用铝23%,电力电子用铝21%,包装用铝11%,耐用消费品10%,机械设备8%。随着地产消费的降温,建筑用铝占比逐年下降,而汽车轻量化、航空器轻量化、能源转型等概念推动汽车用铝、能源用铝的需求快速提升。

  应用场景加速拓展,终端应用蓄势待发。凭借着轻质高强、耐腐蚀性强、导热散热性强、可加工性高等特点,铝合金应用领域持续拓展。汽车领域中,铝合金广泛应用于车身框架、底盘系统及动力系统等组成部分,在提升传统汽车燃油效率、提高新能源汽车续航里程、优化车辆操控性能、增强车身结构安全性等方面有着显著优势。军工领域中,铝合金普遍用于运载火箭和宇宙飞船结构件,有效提升飞行器的载荷能力,步兵战车及装甲运输车通过采用铝合金以实现兵器轻量化。能源方面,智能电网设备不断完善,光伏、风电、水电等行业随着新型国家电力系统的大力推进,新能源用铝需求将快速上涨。此外,建筑、家电、食品药品等均是铝材的重要运用场景。

  投资建议。铝合金凭借着轻质、高强、耐腐蚀、散热强等优异性能,在交通运输、航空航天、能源工程、建筑装饰等领域得到广泛应用。当下,汽车轻量化、绿色发展等概念深入人心,终端多个应用场景蓄势代发,铝产业链下游企业提升对年底及25年初的备货需求,铝市有望再启上行通道。建议关注天山铝业(002532)、云铝股份(000807)、豪美新材(002988),以及博威合金(601137)。

  风险提示。宏观经济波动风险、境外投资国别风险、安全生产风险、环保风险、美联储超预期加息的风险、原材料和能源价格波动风险、金属下游实际需求下滑的风险、在建项目进程不及预期等风险。

研究报告